根据习近平总书记关于开展深入贯彻中央八项规定精神学习教育的重要指示精神和中央党的建设工作领导小组会议精神,按照《中共中央办公厅关于在全党开展深入贯彻中央八项规定精神学习教育的通知》和学校党委部署要求,依据学院工作方案,笃行党支部于2025年4月3日,在生态楼A105召开主题教育启动部署会。
会议由笃行党支部书记李强主持,笃行党支部党员和部分积极分子到会参与。

会议开始,李强向同学们介绍了中央八项规定的形成和发展。自党的十八大以来,以习近平同志为核心的党中央从关乎党的兴衰存亡、巩固党的执政地位、实现党的执政使命的政治高度,坚持打铁必须自身硬,严肃对待作风问题,一以贯之推进作风建设,从八项规定破题,以钉钉子精神纠治“四风”,推进全党作风建设不松劲、不停步、再出发。

接下来李强同志带领同学按时间脉络梳理了党十八大以来党内的集体学习要求,并着重介绍了上级对于中央八项规定的学习部署及要求。党的十八大以来,党中央先后组织开展了七次党内集中教育。2025年开展的“深入贯彻中央八项规定精神学习教育”是第八次。
随后,李强同志讲述了北京师范大学对于《中共中央办公厅关于在全党开展深入贯彻中央八项规定精神学习教育的通知》要求的部署工作。围绕根本任务,结合基本原则,展开工作部署,坚持聚焦主题、简约务实,不分批次、不划阶段,一体推进学、查、改,教育时间从2025年3月中下旬持续到7月底。
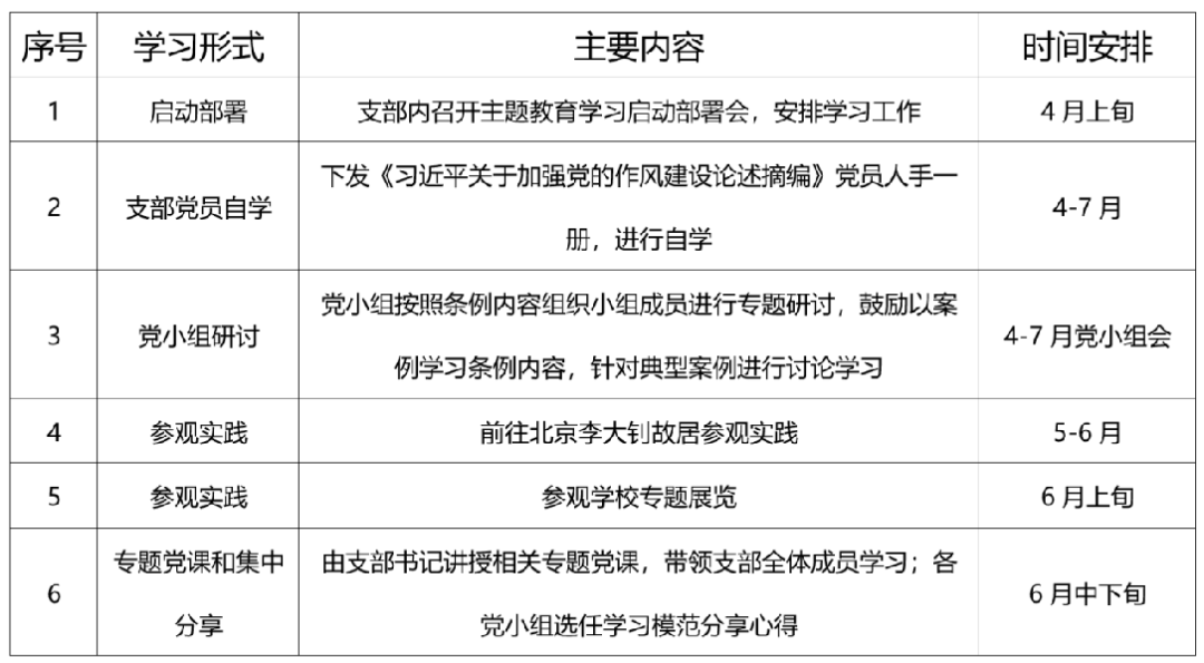
按照中央统一部署,学校具体安排,李强同志介绍了笃行党支部全面深入开展中央八项规定精神学习教育的工作方案。学习教育活动开展的形式主要为个人学习和集体学习相结合,以专题党课为理论学习保障,并结合“三会一课”开展理论联学,同时组织校外实践学习。

会议最后,李强再次强调了此次部署工作的重要性,明确了重点任务和工作要求。接下来,笃行党支部将结合实际工作,持续推动主题教育走深走实,切实将学习成果转化为推动支部建设高质量发展的实际成效。
