2025年3月9日晚,由励学党支部联合SKY学长计划举办的保研经验分享会第三场于线上顺利举行。为了帮助同学们更好地了解保研流程、明确未来规划,本次活动特别邀请了中国科学院微生物研究所、中国科学院动物研究所、中国科学院生物物理研究所以及北京生命科学研究所的四位优秀学姐学长,他们结合自身经历,深入剖析保研申请的关键环节,分享科研学习的心得体会。整场活动干货满满,为大家提供了宝贵的经验和实用的建议。
第一位是推免至北京生命科学研究所的朱奕昕同志。她从自身经验出发,分享自己在北京生命科学研究所、西湖大学的学习经历,以及保研申请和面试的全过程。她鼓励大家在选择攻读专业和研究方向时,要结合自身兴趣与长远规划,同时注重提前了解目标院校或研究所的招生情况。在面试准备方面,她强调要充分准备自我介绍、科研计划和相关材料,并通过模拟面试提升表达能力。

第二位是推免至中国科学院动物研究所的马睿同志。她主要从保研前期准备、个人经历、就读体验等方面进行了分享。她强调,保研前需准备个人陈述、简历、推荐信等材料,突出科研经历、竞赛成果、实践活动,简历需逻辑清晰、内容充实。此外,她分享了在中科院动物所的学习体验,认为研究所科研氛围浓厚,而高校则更有助于综合能力培养。

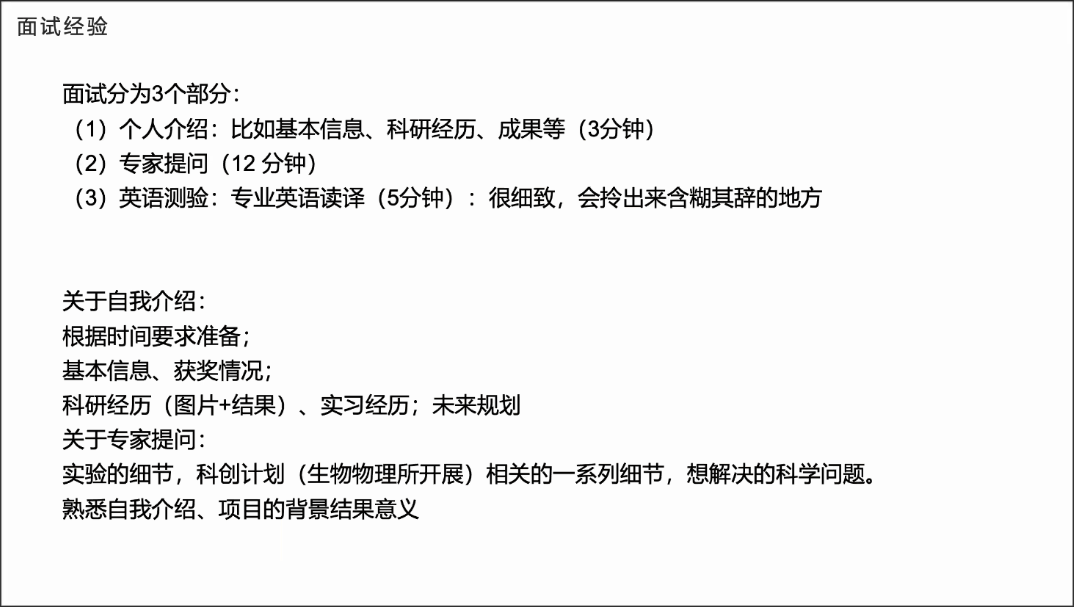
第三位是推免至中国科学院生物物理研究所的董相洋同志。她为我们介绍了研究所的基本情况,并分享了面试流程,包括自我介绍、导师提问和英语翻译等环节,同时讲解了材料准备与提交要求。她鼓励大家合理选择研究方向,积极准备面试,并提醒大家在录取后按时提交政审表和体检报告,密切关注消息。

第四位是推免至中国科学院微生物研究所的张瀚霖同志。他向大家介绍了中国科学院微生物研究所的基本情况和夏令营相关信息,此外,还展示了他第一年的学习任务和课表安排,说明了研究所高强度学术要求和严格的导师制度。

本次保研经验分享会圆满结束。本次分享会让大家对保研的前期准备、院校选择以及面试技巧等关键环节有了更为深入的理解。在榜样的激励与引领下,同学们定会有更加明确的目标,以更加饱满的热情投入到未来的学业与保研准备之中,为学院的学风建设与人才培养贡献自己的力量。
