为切实帮助到毕业生的就业与职业发展,对接基础教育领域,满足教育理想需求,充分发挥专业所学服务教育一线,致远党支部于2025年3月22日19:00携手 “领航有我” 政策宣讲团,以网络会议的形式成功举办了 “领航有我” 启航计划宣讲会。
本次活动邀请到了“领航有我”启航计划政策宣讲团成员历安彤,为大家介绍有关启航计划的相关内容,解释什么是“四有”好老师启航计划。

宣讲会上,主讲人历安彤以清晰且专业的讲解风格,为参会同学带来了关于启航计划的全面说明。
在讲解主要内容之前,历安彤师姐先为我们完善地介绍了启航计划的产生和其目的。
她解释到,启航计划是一项由北京师范大学精心打造并不断完善的就业奖励政策,它自设立之初便以鼓励毕业生奔赴中西部欠发达地区等教育一线进行任教为目的,旨在为基层教育注入新鲜且强劲的活力。

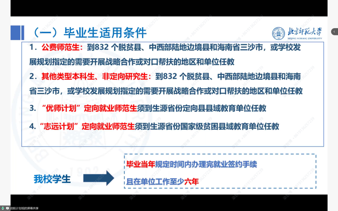
紧接着,师姐便依次从五个方面开始正式对“四有”好老师启航计划的主要内容进行讲解。

首先,历安彤师姐表明,启航计划是在深入贯彻落实党的二十届三中全会精神、新时代党的教育方针、全国教育大会精神以及习近平总书记关于教育的重要论述的基础上应运而生的,它是一个鼓励毕业生投身基础教育一线,助力乡村振兴的计划。

接着,师姐对启航计划适用的毕业生类别进行了详细区分,说明了公费师范生、其他类型本科生以及非定向研究生等类别的差异,还着重强调了任教地区的范围限制以及任教的工作年限要求,让同学们对参与计划的基本条件有了精准认知。

在奖励措施方面,历安彤师姐分别从奖励金的发放方式、时间限制、金额数目等维度进行了充分的介绍。她表示,这些奖励金相当于是在为初入教育职场的毕业生们配备一套全方位的成长装备,助力他们在基层教育的舞台上不断提升自我,绽放光彩。

对于同学们关注的申请方式和时间问题,师姐同样进行了清晰且详尽的阐述。她将申请的具体流程讲解得丝丝入扣,为学生们绘制了一张精确的申请路线图,让他们能够有条不紊地按照步骤进行操作,避免因信息不明而错失机会。

此次 “领航有我” 启航计划宣讲会,历安彤师姐的精彩分享无疑为怀揣教育梦想的同学们打开了一扇深入了解启航计划的窗口,更为他们指明了投身基础教育事业的具体路径,极大地激发了学生们用所学回馈社会、为教育事业添砖加瓦的热情。
至此,本次主题分享会圆满结束。