2024年9月21日下午,生命科学学院笃行党支部在生态楼A105召开了全员大会,笃行党支部全体党员与积极分子参会。
会议第一项,全体起立,奏唱国际歌。

会议第二项,全体支部成员依次进行自我介绍,促进彼此之间的了解。

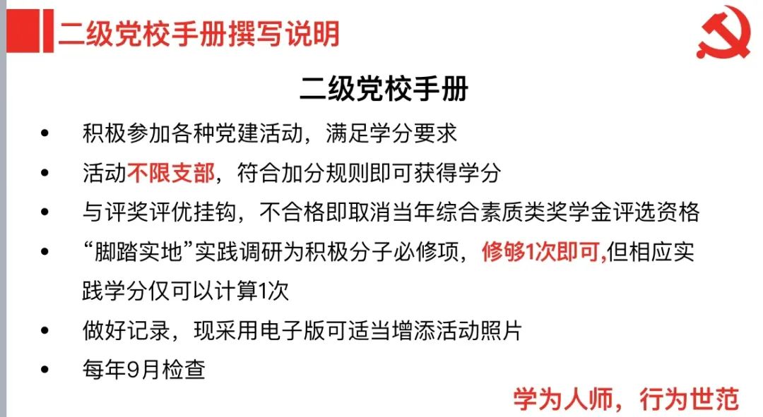
会议第三项,支部书记贾康宁同志向新来的成员们介绍二级党校手册的相关内容。

会议第四项,支部书记向各位介绍党员发展流程。
会议第五项,支部书记向各位解释说明支部内管理条例。

会议第六项,支部书记讲党课。主题为《弘扬教育家精神,勇担新时代使命》,本次党课旨在积极学习教师教书育人的各项标准,向有理想信念、有道德情操、有扎实学识、有仁爱之心的“四有”好老师靠拢。

会议第七项,到会成员合影留念。

至此,笃行党支部全员大会圆满结束!