论文题目:The Genetic Basis of Elongated Tails in Birds: Evidence for Sexual Selection as a Driver of Convergent Evolution
导读 鸟类极端长尾性状是动物夸张装饰性状的典型代表。本研究基于23种鸟类的比较基因组分析,系统探讨了极端长尾性状的遗传基础。结果发现,长尾鸟类不仅在羽毛发育相关基因中表现出趋同和快速进化信号,多个与生殖和免疫功能相关的基因和通路也呈现类似模式。这提示长尾可能不仅是外部装饰,还可能是反映个体遗传质量的“诚实信号”,本研究为性选择中的“优良基因假说(good-genes hypothesis)”提供了新的基因组学证据。 |
研究背景
动物夸张装饰性状的演化,是进化生物学中的经典问题。鸟类长尾通常由尾羽或尾上覆羽显著延长形成,这类性状往往超出自然选择的最优范围,因此长期被认为与性选择密切相关。虽然既往行为生态学研究表明,长尾雄鸟往往更容易获得配偶偏好,但其背后的遗传基础一直缺乏跨类群、基因组层面的直接证据。
在鸟类演化过程中,极端长尾在多个支系中反复独立出现,很可能是趋同演化的结果。如果不同类群中的极端长尾确实由相似的选择压力所驱动,那么长尾物种之间应在基因组层面表现出可识别的趋同信号。本研究选取极端长尾的代表性鸟类,例如白冠长尾雉(Syrmaticus reevesii)、红腹锦鸡(Chrysolophus pictus)等,开展比较基因组分析,以揭示长尾性状反复演化的遗传机制。
主要结果
本研究基于AVONET、birds of the world等鸟类形态数据库和公开基因组资源,对366种具有可用形态与基因组信息的鸟类进行筛选,最终确定23种用于比较分析,其中包括7种极端长尾鸟类和16种相对短尾鸟类。系统发育结果显示,这7种长尾鸟类分布在现代鸟类多个主要支系中,彼此亲缘关系较远,说明极端长尾在鸟类中属于多次独立形成的表型。

图1 极端长尾鸟类的系统发育分布
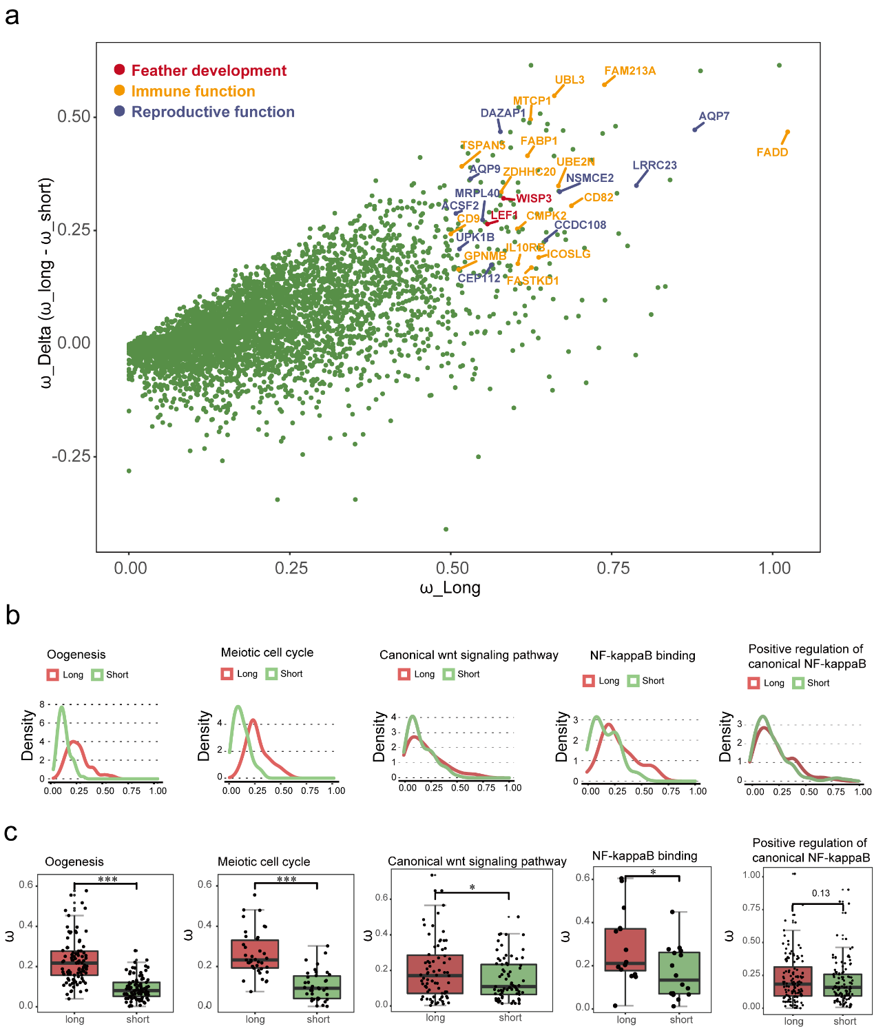
本研究构建了23种鸟类共享的高质量一对一直系同源单拷贝基因集,共获得4278个蛋白编码基因,进一步分析共鉴定出119个在长尾鸟类中具有趋同位点的候选基因,这些基因显著富集于生殖和免疫相关过程,如精子形成、B细胞分化等。为进一步验证长尾鸟类中的趋同选择信号,研究采用 branch-site model 检测正选择位点,共鉴定出23个具有显著正选择信号的基因。其中有4个基因在全部7个长尾物种中都表现出相同的氨基酸替换包括与羽毛发育相关的 APC、与生殖功能相关的 PAQR7、与免疫功能相关的 ADA,以及同时涉及生殖和免疫功能的 MARCH7。
此外,研究还检测到90个在长尾类群中快速进化的基因,包括羽毛发育相关基因 LEF1 和 WISP3,以及多个与雄性生殖和免疫调控相关的基因。对功能基因集进行整体比较后,我们进一步发现 canonical Wnt signaling pathway、生殖相关基因集以及 NF-κB 相关免疫基因集在长尾鸟类中均表现出更高的整体演化速率。

图2 长尾鸟类中的特异氨基酸趋同替换
以上分析结果发现,长尾鸟类不仅在羽毛发育相关基因中表现出趋同选择和快速进化信号,还在生殖和免疫相关基因中呈现出显著的分子趋同与加速演化模式。这些结果说明,鸟类长尾不仅是单纯的装饰性状,还可能作为反映个体遗传质量的“诚实信号”,从而支持性选择在鸟类长尾反复演化中的重要作用。该研究为理解夸张表型、性选择与趋同演化之间的关系提供了新的基因组证据,也为动物复杂表型的演化研究提供了新的视角。

图3 长尾鸟类中快速进化基因及功能基因集演化速率比较
成果
该研究成果以“The Genetic Basis of Elongated Tails in Birds: Evidence for Sexual Selection as a Driver of Convergent Evolution”为题,发表于国际动物学重要期刊 Integrative Zoology(中科院生物学大类一区 TOP)。北京师范大学生命科学学院博士后汪卉为论文第一作者,北京师范大学生命科学学院陈德副教授与西北大学医学院刘琼副教授为共同通讯作者。北京师范大学生命科学学院吕楠副教授、张正旺教授,以及中国环境科学研究院刘宇副研究员参与了相关研究工作。该研究得到国家自然科学基金资助。